服务热线:
400-900-6990
133-6840-5155
联系我们

全国热线:400-900-6990

咨询电话:133-6840-5155

微信号:133-6840-5155


 扫一扫添加微信

 培训课程
您所在的位置:首页 > 红色培训 > 培训课程

红岩精神七天培训方案

 来源: 日期:2020-03-16 17:27:53 人气:1277
  

专题教学和现场教学内容可根据学员单位需求围绕培训主题自由搭配量身定制培训课程方案

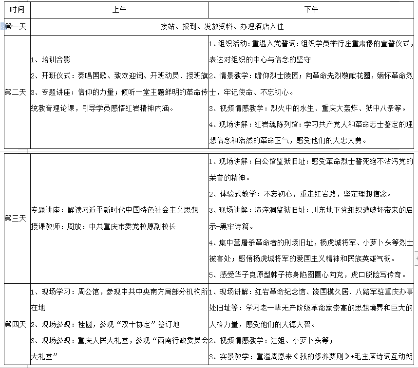
红岩7天1.png

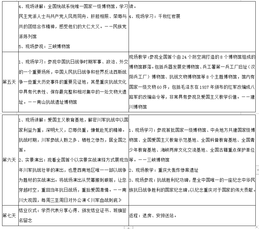
红岩7天2.png


标签:重庆红色培训 重庆红色培训机构 重庆党政培训